Oracle8i Application Developer's Guide - Advanced Queuing
Release 2 (8.1.6)

A76938-01

Library

Product

Contents

Index

Prev Up Next

Administrative Interface, 19 of 25


Remove a Subscriber

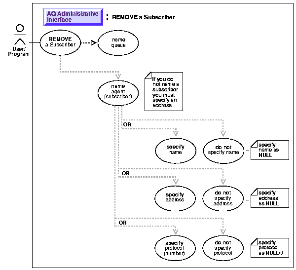
Figure 9-18 Use Case Diagram: Remove a Subscriber



To refer to the table of all basic operations having to do with the Administrative Interface see:

 

Purpose:

Remove a default subscriber from a queue.

Usage Notes

This operation takes effect immediately and the containing transaction is committed. All references to the subscriber in existing messages are removed as part of the operation.

Syntax

See Chapter 3, "AQ Programmatic Environments" for a list of available functions in each programmatic environment. Use the following syntax references for each programmatic environment:

Examples

See Chapter 3, "AQ Programmatic Environments" for a list of available functions in each programmatic environment. Examples are provided in the following programmatic environments.

Examples in the following programmatic environments are provided:

PL/SQL (DBMS_AQADM): Remove Subscriber

DECLARE
   subscriber       sys.aq$_agent;
BEGIN
   subscriber := sys.aq$_agent('subscriber1','aq2.msg_queue2', NULL);
   DBMS_AQADM.REMOVE_SUBSCRIBER(
      queue_name => 'aq.multi_queue',
      subscriber => subscriber);
END;

Java (JDBC): Remove a Subscriber

/* Remove a subscriber */
public static void example(AQSession aq_sess) throws AQException
{
     AQQueue         queue;
     AQAgent         agent1;        
     AQAgent         agent2;        

     /* Get the queue object */
     queue = aq_sess.getQueue("AQ", "multi_queue");

     /* add a subscriber */
     agent1 = new AQAgent("subscriber1", "aq2.msg_queue2@london");

     queue.removeSubscriber(agent1);
}


Prev Up Next
Oracle
Copyright © 1999 Oracle Corporation.

All Rights Reserved.

Library

Product

Contents

Index