Oracle8i Replication
Release 2 (8.1.6)

A76959-01

Library

Product

Contents

Index

Prev Next

8
Introduction to Replication Manager

Oracle Replication Manager provides a graphical user interface (GUI) for setting up, managing, and monitoring a replication environment. Replication Manager includes wizards that guide you through many important operations. You can use Replication Manager to manage both multimaster and snapshot replication environments. Replication Manager is integrated with Oracle Enterprise Manager.

This chapter introduces you to the features of Replication Manager. However, the primary documentation for using Replication Manager is the Replication Manager online help. This chapter covers the following topics:

Usage Scenarios for Replication Manager

Using Replication Manager, you can:

Starting Replication Manager

You can start Replication Manager using the Oracle Enterprise Manager Console or as an independent application.

Starting Replication Manager from the Oracle Enterprise Manager Console

On the Oracle Enterprise Manager Console, choose:

Tools > Extended Database Applications > Oracle Replication Manager

Starting Replication Manager as an Independent Application

The way you start Replication Manager as an independent application depends on your operating system.

On Windows platforms, use the Start menu to choose:

Programs > Oracle - OEM_LABEL > Extended Database Administration > Replication Manager

where OEM_LABEL is the label specified for Oracle Enterprise Manager during installation.

On UNIX systems, enter the following at a command prompt:

oemapp repmgr

Logging In To Replication Manager

The first time you log in to Replication Manager, it should be as SYSTEM or SYS user. After you log in as SYSTEM or SYS user, use the Setup Wizard to set up your master definition site and, if you want a multimaster replication environment, your other master sites.

When setup is complete, log in to Replication Manager as the replication administrator you specified in the Setup Wizard. If you follow convention, the username of the Replication Administrator is REPADMIN. You should only log in to Replication Manager as the replication administrator, not as any other user, after setup is complete.

Replication Manager Interface

The Replication Manager interface includes two panes, a toolbar, and various menu items.

Figure 8-1 Replication Manager Interface


Panes

The Replication Manager interface has two panes: the Navigator pane and the right pane.

Navigator Pane

The Navigator pane in Replication Manager functions the same way as it does in other Oracle Enterprise Manager applications. That is, the Navigator pane lets you:

In Replication Manager, the Navigator pane has the following major containers:

Database Information 

Select Database Information to view and edit the general properties of the selected database and the purge scheduling for the database's deferred transaction queue. 

Configuration 

Expand Configuration to manage master groups, snapshot groups, snapshots, and snapshot logs. 

Template Management 

Expand Template Management to manage deployment templates, authorized users of deployment templates, and sites that have instantiated deployment templates. 

Scheduling 

Expand Scheduling to manage scheduled links and refresh groups. 

Administration 

Expand Administration to manage deferred transactions, local errors, and local jobs. 

Right Pane

The right pane of replication manager contains both information that enables you to monitor your replication environment and property sheets that enable you to manage your replication environment. Figure 8-2 shows an example of a property sheet.

Figure 8-2 General Property Sheet for a Scheduled Link in Replication Manager


When you are working with a property sheet, you may click on a button that opens a new dialog box. For example, if you click the Set button associated with the Interval field, the Set Time Interval dialog box appears, as shown in Figure 8-3.

Figure 8-3 Set Time Interval Dialog Box in Replication Manager


You can also use the right pane of Replication Manager to monitor your replication environment. The Destination Map is an example of a monitoring tool that is available to you. The Destination Map shows the following information:

For example, the Destination Map in Figure 8-4 shows the following:

In addition, you can right-click the Destination Map to open a menu that lets you perform actions such as refreshing the Destination Map and editing the master group shown.

Figure 8-4 Destination Map in Replication Manager


Toolbar

The Replication Manager toolbar lets you quickly perform the most common operations in a replication environment. The toolbar buttons are:

Change Database Connection

Opens the Database Connect Information dialog box, which lets you connect to a different database.

See Also:

The "Changing the Database Connection" topic in the Replication Manager online help for detailed information about using the changing the database connection. To access this topic in the online help, open Replication Administration > Miscellaneous in the Help Contents. 

Refresh

Refreshes the Replication Manager interface so that you see the latest information. The Replication Manager interface does not refresh automatically, so refreshing manually may be important for monitoring various aspects of your replication environment, such as deferred transaction queues.

Setup Wizard

Opens the Replication Manager Setup Wizard, which guides you through the process of setting up master sites and snapshot sites. When you run the Replication Manager Setup Wizard, make sure you are connected as SYS or SYSTEM user.

See Also:

"Setup Wizard" for more information on the Setup Wizard. 

Create Master Group

Opens the Create Master Group dialog box, which lets you create a new master group. When you create a master group, the site to which you are connected becomes the master definition site for the master group.

See Also:

The "Flowchart for Creating a Master Group" topic in the Replication Manager online help for detailed information about using the Create Master Group dialog box to create a master group. To access this topic in the online help, open Multimaster Replication > Create Master Group in the Help Contents. 

Create Snapshot Group

Opens the Snapshot Group Wizard, which guides you through the process of setting up a snapshot group. When you create a snapshot group, make sure you are connected to the snapshot site that will contain the snapshots included in the snapshot group.

See Also:

"Snapshot Group Wizard" for more information on the Snapshot Group Wizard. 

Create Refresh Group

Opens the Create Refresh Group dialog box, which lets you create a new refresh group. When you create a refresh group, make sure you are connected to the snapshot site that contains the snapshots that will be included in the refresh group.

See Also:

The "Creating a Refresh Group" topic in the Replication Manager online help for detailed information about using the Create Refresh Group dialog box to create a refresh group. To access this topic in the online help, open Snapshot Replication > Manage > Refresh Groups in the Help Contents. 

Create Snapshot

Opens the Create Snapshot dialog box, which lets you create a new snapshot. When you create a snapshot, make sure you are connected to the snapshot site where you want to create the snapshot.

See Also:

The "Creating a Snapshot" topic in the Replication Manager online help for detailed information about using the Create Snapshot dialog box to create a snapshot. To access this topic in the online help, open Snapshot Replication > Manage > Snapshots in the Help Contents. 

Create Snapshot Log

Opens the Create Snapshot Log dialog box, which lets you create a new snapshot log for a master table. When you create a snapshot log, make sure you are connected to the master site that contains the master table for which you want to create a snapshot log.

See Also:

The "Creating Snapshot Logs" topic in the Replication Manager online help for detailed information about using the Create Snapshot Log dialog box to create a snapshot log. To access this topic in the online help, open Snapshot Replication in the Help Contents. 

Create Scheduled Link

Opens the Create Scheduled Link dialog box, which lets you create a new scheduled link.

See Also:

The "Creating a Scheduled Link" topic in the Replication Manager online help for detailed information about using the Create Scheduled Link dialog box to create a scheduled link. To access this topic in the online help, open Replication Administration > Scheduled Links in the Help Contents. 

Create Local Job

Opens the Create Local Job dialog box, which lets you create a new local job.

See Also:

The "Creating a Local Job" topic in the Replication Manager online help for detailed information about using the Create Local Job dialog box to create a local job. To access this topic in the online help, open Replication Administration > Local Jobs in the Help Contents. 

Create Template

Opens the Deployment Template Wizard, which guides you through the process of creating a new deployment template. When you create a deployment template, make sure you are connected to a master site that contains the objects that will be included in the deployment template.

See Also:

"Deployment Template Wizard" for more information on the Deployment Template Wizard. 

Offline Instantiation File Generation

Opens the Offline Instantiation Wizard, which guides you through the process of packaging the deployment template and generating offline instantiation files. You can generate offline instantiation files for Oracle8i Lite and for Oracle server (which includes Oracle8i Enterprise Edition, Oracle8i Standard Edition, and Oracle8i Personal Edition). When you generate offline instantiation files, make sure you are connected to the master site that contains the deployment template.

See Also:

"Offline Instantiation Wizard" for more information on the Offline Instantiation Wizard. 


Note:

To generate online instantiation files, you must use the replication management API. See Oracle8i Replication Management API Reference for information about generating online instantiation files. 


Help

The Help button opens the Replication Manager online help.

Menus

You use Replication Manager's menus to perform actions, such as refreshing the Replication Manager interface, and to open wizards and dialog boxes. The following list describes the items available under each menu.

File Menu

The items in the File menu depend on whether you connect to Replication Manager using the Oracle Enterprise Manager Console or independently.

The File menu has the following menu items if you connected to Replication Manager using the Oracle Enterprise Manager Console:

Disconnect 

Lets you disconnect from the selected database in the Navigator pane. 

Exit 

Lets you exit Replication Manager. 

The File menu has the following menu items if you connected to Replication Manager independently:

Exit 

Lets you exit Replication Manager. 

Edit Menu

The Edit menu has the following menu item:

Preferences

 

Lets you edit the default settings for master groups, snapshots, refresh groups, scheduled links, and local jobs. The settings you specify as defaults are the settings used when you create a new object.

For example, when you create a new master group, Copy Row Data is one of the options. If you enable Copy Row Data as the default, Copy Row Data is enabled every time you create a new master group. However, you still can disable the option during master group creation if necessary.

Note: Changes to the Preferences menu only apply to a single Replication Manager session. If you close Replication Manager and then restart it, the items on the Preferences menu are returned to the defaults. 

View Menu

The View menu has the following menu item:

Refresh 

Lets you refresh the Replication Manager interface. It performs the same action as the Refresh button on the toolbar. 

Group Menu

The Group menu has the following submenus and menu items:

Master Group 

The Master Group submenu contains the following menu items:

Create: Opens the Create Master Group dialog box, which lets you create a new master group.

Add Object: Opens the Add Object(s) to Group dialog box, which lets you add objects to the selected master group.

Remove: Lets you remove the selected master group. 

Snapshot Group 

The Snapshot Group submenu contains the following menu items:

Create: Opens the Snapshot Group Wizard, which lets you create a new snapshot group.

Add Object: Opens the Snapshot Group Edit Wizard, which lets you add objects to the selected snapshot group.

Remove: Lets you remove the selected snapshot group. 

Template Menu

The Template menu has the following menu items and submenus:

Create 

Opens the Deployment Template Wizard, which guides you through the process of creating a deployment template. 

Copy 

Opens the Copy Template Wizard, which lets you copy a deployment template to the same master site or to different master sites. 

Compare 

Opens the Compare Deployment Templates dialog box, which lets you compare two deployment templates. 

Add 

The Add submenu contains the following menu items:

Object: If the selected deployment template has not yet been instantiated, lets you add objects to it.

Parameter: If the selected deployment template has not yet been instantiated, lets you add parameters to it.

Authorized User: Lets you add authorized users to private deployment templates. 

Instantiate 

Opens the Offline Instantiation Wizard, which guides you through the process of generating offline instantiation files for a deployment template. 

Remove 

Lets you remove the selected deployment template. Removing a deployment template does not affect any remote snapshot sites that have already instantiated the template. 

Drop Instantiated Site 

If an instantiated snapshot site is selected, lets you drop the instantiated site. To select an instantiated site, expand Template > template_name > Sites in the Navigator pane, where template_name is the name of the deployment template. 

Object Menu

The Object menu has the following menu items:

Create Snapshot 

Opens the Create Snapshot dialog box, which lets you create a snapshot at a snapshot site. 

Create Snapshot Log 

Opens the Create Snapshot Log dialog box, which lets you create a snapshot log on a master table at a master site. 

Remove 

Lets you remove the selected snapshot or snapshot log. 

Scheduling Menu

The Scheduling menu has the following menu items and submenus:

Create Scheduled Link 

Opens the Create Scheduled Link dialog box, which lets you create a new scheduled link. 

Create Local Job 

Opens the Create Local Job dialog box, which lets you create a new local job. 

Refresh Group 

The Add submenu contains the following menu items:

Create: Opens the Create Refresh Group dialog box, which lets you create a new refresh group.

Add Object: Opens the Add Snapshot(s) to Refresh Group dialog box, which lets you add snapshots to the selected refresh group.

Remove: Lets you remove the selected refresh group. 

Remove 

Lets you remove the selected scheduled link or local job. 

Setup Menu

The Setup menu has the following menu items:

Master Sites 

Opens the Replication Manager Setup Wizard, which guides you through the process of setting up master sites. 

Snapshot Sites 

Opens the Replication Manager Setup Wizard, which guides you through the process of setting up snapshot sites. 

Help Menu

The Help menu has the following menu items:

Contents 

Opens Replication Manager online help. 

About Replication Manager 

Opens a window that displays the Replication Manager version number and copyright information. 

Replication Manager Wizards

The Replication Manager wizards provide step-by-step guidance for tasks that require many steps. The wizards simplify complex tasks by guiding you through the task in manageable steps. The following sections describe the Replication Manager wizards:

Setup Wizard

The Setup Wizard guides you through setting up master sites and snapshot sites for replication. Preparing sites for replication is a simple process using the Setup Wizard. At each site that you specify, the Setup Wizard performs the following steps:

The Setup Wizard is slightly different for master sites than for snapshot sites. To open the Setup Wizard to set up master sites, choose Setup > Master Sites from the menu bar.

Figure 8-5 Opening Screen of Setup Wizard for Master Sites


See Also:

The "Setup Master Site: Overview" topic in the Replication Manager online help for detailed information about using the Setup Wizard to set up a master site. To access this topic in the online help, open Setup Replication Sites > Master Site in the Help Contents. 

To open the Setup Wizard to set up snapshot sites, choose Setup > Snapshot Sites from the menu bar.

Figure 8-6 Opening Screen of Setup Wizard for Snapshot Sites


See Also:

The "Set Up Snapshot Site: Overview" topic in the Replication Manager online help for detailed information about using the Setup Wizard to set up a snapshot site. To access this topic in the online help, open Setup Replication Sites > Snapshot Site in the Help Contents. 

See Also:

Chapter 2, "Master Concepts & Architecture" for more information about master sites, and see Chapter 3, "Snapshot Concepts & Architecture" for more information about snapshot sites. 

Snapshot Group Wizard

The Snapshot Group Wizard guides you through creating a group of snapshots based on a master group. Each snapshot can be a partial or complete copy of the master table from its source master group. Snapshot groups are located at remote snapshot sites and are based on a single, target master group at a master site.

Run the Snapshot Group Wizard at the snapshot site where you want to create the snapshot group. To open the Snapshot Group Wizard, click the Create Snapshot Group button on the Replication Manager toolbar.

Figure 8-7 Opening Screen of the Snapshot Group Wizard


See Also:

The "Create Snapshot Group: Overview" topic in the Replication Manager online help for detailed information about using the Snapshot Group Wizard to create a snapshot group. To access this topic in the online help, open Setup Snapshot Replication > Create in the Help Contents. 

See Also:

"Snapshot Groups" for more information about snapshot groups. 

Deployment Template Wizard

Deployment templates simplify the task of deploying and maintaining many remote snapshot sites. Using deployment templates, you can define a collection of snapshot definitions at a master site and use parameters in these definitions to customize the snapshots for individual users or types of users.

For example, you might create one template for the sales force and another template for field service representatives. In this case, a parameter value might be the sales territory or the customer support level. When a user instantiates a template, the appropriate snapshots are created and populated at the remote site.

The Deployment Template Wizard guides you through creating a deployment template. Separate screens in the Deployment Template Wizard let you:

Run the Deployment Template Wizard from the master site where you want to create the deployment template. To open the deployment template wizard, click the Create Template button in the Replication Manager toolbar.

Figure 8-8 Opening Screen of the Deployment Template Wizard


See Also:

The "Overview of Creating a Deployment Template" topic in the Replication Manager online help for detailed information about using the Deployment Template Wizard to create a deployment template. To access this topic in the online help, open Deployment Templates > Create in the Help Contents. 

See Also:

Chapter 4, "Deployment Templates Concepts & Architecture" for more information about deployment templates. 

Offline Instantiation Wizard

Offline instantiation allows end users to use a generated file to instantiate a template without being connected to the master site through a network. Offline instantiation allows you to write all of the necessary DDL and data to a file that you then transfer and run at your snapshot site. This solution is best suited for laptop users with low-speed WAN connections, or other cases where connectivity is unstable or slow.

This solution is best suited for laptop users with low-speed WAN connections, which could make online instantiation difficult.

The Offline Instantiation Wizard guides you through packaging a deployment template for offline instantiation. The Offline Instantiation Wizard generates offline instantiation files that you use to build snapshots and other objects at your snapshot sites.

Run the Offline Instantiation Wizard at the master site that contains the template for which you want to generate the offline instantiation files. To run the Offline Instantiation Wizard, click the Offline Instantiation File Generation button in the Replication Manager toolbar.

Figure 8-9 Opening Screen of the Offline Instantiation Wizard



Note:

To generate online instantiation files, you must use the replication management API. See Oracle8i Replication Management API Reference for information about generating online instantiation files. 


See Also:

The "Package for Offline Instantiation: Overview" topic in the Replication Manager online help for detailed information about using the Offline Instantiation Wizard to package a deployment template for offline instantiation. To access this topic in the online help, open Deployment Templates > Packaging and Instantiation in the Help Contents. 

See Also:

"Packaging and Instantiation Process" for more information on packaging and instantiating deployment templates. 

Copy Template Wizard

The Copy Template Wizard guides you through copying a deployment template. You may need to copy them to multiple master sites for various reasons. For example, you may want to:

Run the Copy Template Wizard from the master site that contains the deployment template. To open the Copy Template Wizard, choose Template > Copy from the menu bar.

Figure 8-10 Copy Template Wizard


See Also:

The "Copy Deployment Template" topic in the Replication Manager online help for detailed information about using the Copy Template Wizard to copy a deployment template. To access this topic in the online help, open Deployment Templates > Manage in the Help Contents. 

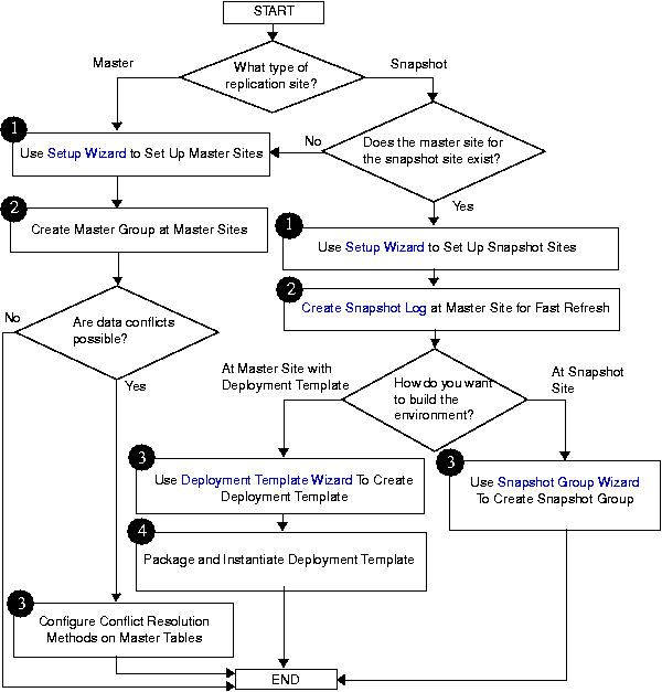
Flowchart for Creating a Replicated Environment

The flowchart in Figure 8-11 displays the major decisions and tasks that are involved when you create a replication environment using Replication Manager. The flowchart shows the major decisions and steps for building both multimaster and snapshot environments. Each task in the flowchart includes a cross reference to a section in this book that provides more information about the task. Detailed instructions about for completing these tasks are in the Replication Manager online help.

Figure 8-11 Create Replicated Environment Using Replication Manager



Prev Next
Oracle
Copyright © 1999 Oracle Corporation.

All Rights Reserved.

Library

Product

Contents

Index