Oracle8i Replication Management API Reference
Release 2 (8.1.6)

A76958-01

Library

Product

Contents

Index

Prev Up Next

Replication Overview, 2 of 3


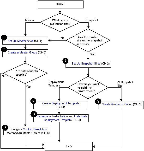
Creating a Replicated Environment Overview

Figure 1-1 illustrates the basic steps required to build a replicated environment. Regardless of the type of replication site or sites that you are building, you begin by setting up the replicated site.

After you have set up your replication sites, you are ready to begin building your master and snapshot groups. After you have built your replication environment, make sure that you review Chapter 6 and Chapter 7 to learn about conflict resolution and managing your replicated environment.

Figure 1-1 Create Replicated Environment Process



Prev Up Next
Oracle
Copyright © 1999 Oracle Corporation.

All Rights Reserved.

Library

Product

Contents

Index