Oracle8i Replication Management API Reference
Release 2 (8.1.6)

A76958-01

Library

Product

Contents

Index

Prev Up Next

Create Snapshot Group, 2 of 3


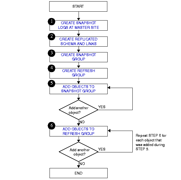
Creating a Snapshot Group Overview

After you have set up your snapshot site and have created at least one master group, you are ready to begin creating a snapshot group at the remote snapshot site. Figure 5-1 illustrates the process of creating a snapshot group.

See Also:

Chapter 2, "Create Replication Site" for information about setting up a snapshot site, and see Chapter 3, "Create a Master Group" for information about creating a master group. 

Figure 5-1 Set Up Snapshot Group



Prev Up Next
Oracle
Copyright © 1999 Oracle Corporation.

All Rights Reserved.

Library

Product

Contents

Index