Oracle8i Application Developer's Guide - Fundamentals
Release 2 (8.1.6)

A76939-01

Library

Product

Contents

Index

Prev Next

7
Processing SQL Statements

This chapter describes how Oracle processes Structured Query Language (SQL) statements. Topics include the following:

Although some Oracle tools and applications simplify or mask the use of SQL, all database operations are performed using SQL. Any other data access method would circumvent the security built into Oracle and potentially compromise data security and integrity.

SQL Statement Execution

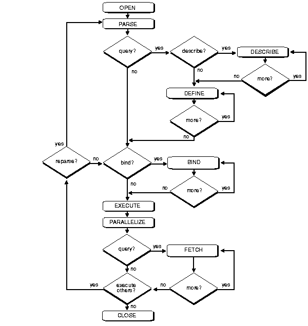
Table 7-1 outlines the stages commonly used to process and execute a SQL statement. In some cases, these steps might be executed in a slightly different order. For example, the DEFINE stage could occur just before the FETCH stage, depending on how your code is written.

For many Oracle tools, several of the stages are performed automatically. Most users do not need to be concerned with, or aware of, this level of detail. However, you might find this information useful when writing Oracle applications.

See Also:

Refer to Oracle8i Concepts for a description of each stage of SQL statement processing for each type of SQL statement.  

Identifying Extensions to SQL92 (FIPS Flagging)

The Federal Information Processing Standard for SQL (FIPS 127-2) requires a way to identify SQL statements that use vendor-supplied extensions. Oracle provides a FIPS flagger to help you write portable applications.

When FIPS flagging is active, your SQL statements are checked to see whether they include extensions that go beyond the ANSI/ISO SQL92 standard. If any non-standard constructs are found, then the Oracle Server flags them as errors and displays the violating syntax.

The FIPS flagging feature supports flagging through interactive SQL statements submitted using Enterprise Manager or SQL*Plus. The Oracle Precompilers and SQL*Module also support FIPS flagging of embedded and module language SQL.

When flagging is on and non-standard SQL is encountered, the following message is returned:

ORA-00097: Use of Oracle SQL feature not in SQL92 level Level

Where level can be either ENTRY, INTERMEDIATE, or FULL.

Figure 7-1 The Stages in Processing a SQL Statement


Controlling Transactions

In general, only application designers using the programming interfaces to Oracle are concerned with which types of actions should be grouped together as one transaction. Transactions must be defined properly so work is accomplished in logical units and data is kept consistent. A transaction should consist of all of the necessary parts for one logical unit of work, no more and no less. Data in all referenced tables should be in a consistent state before the transaction begins and after it ends. Transactions should consist of only the SQL statements or PL/SQL blocks that comprise one consistent change to the data.

A transfer of funds between two accounts (the transaction or logical unit of work), for example, should include the debit to one account (one SQL statement) and the credit to another account (one SQL statement). Both actions should either fail or succeed together as a unit of work; the credit should not be committed without the debit. Other non-related actions, such as a new deposit to one account, should not be included in the transfer of funds transaction.

Improving Performance

In addition to determining which types of actions form a transaction, when you design an application, you must also determine if you can take any additional measures to improve performance. You should consider the following performance enhancements when designing and writing your application. Unless otherwise noted, each of these features is described in Oracle8i Concepts.

Committing a Transaction

To commit a transaction, use the COMMIT command. The following two statements are equivalent and commit the current transaction:

COMMIT WORK;
COMMIT;

The COMMIT command allows you to include the COMMENT parameter along with a comment (less than 50 characters) that provides information about the transaction being committed. This option is useful for including information about the origin of the transaction when you commit distributed transactions:

COMMIT COMMENT 'Dallas/Accts_pay/Trans_type 10B';

See Also:

For additional information about committing in-doubt distributed transactions, see Oracle8 Distributed Database Systems. 

Rolling Back a Transaction

To roll back an entire transaction or a part of a transaction (that is, to a savepoint), use the ROLLBACK command. For example, either of the following statements rolls back the entire current transaction:

ROLLBACK WORK;
ROLLBACK;

The WORK option of the ROLLBACK command has no function.

To roll back to a savepoint defined in the current transaction, the TO option of the ROLLBACK command must be used. For example, either of the following statements rolls back the current transaction to the savepoint named POINT1:

SAVEPOINT Point1;
...
ROLLBACK TO SAVEPOINT Point1;
ROLLBACK TO Point1;

See Also:

For additional information about rolling back in-doubt distributed transactions, see Oracle8 Distributed Database Systems. 

Defining a Transaction Savepoint

To define a savepoint in a transaction, use the SAVEPOINT command. The following statement creates the savepoint named ADD_EMP1 in the current transaction:

SAVEPOINT Add_emp1;

If you create a second savepoint with the same identifier as an earlier savepoint, then the earlier savepoint is erased. After a savepoint has been created, you can roll back to the savepoint.

There is no limit on the number of active savepoints per session. An active savepoint is one that has been specified since the last commit or rollback.

An Example of COMMIT, SAVEPOINT, and ROLLBACK

The following series of SQL statements illustrates the use of COMMIT, SAVEPOINT, and ROLLBACK statements within a transaction:

SQL Statement  Results 

SAVEPOINT a; 

First savepoint of this transaction 

DELETE...; 

First DML statement of this transaction 

SAVEPOINT b; 

Second savepoint of this transaction 

INSERT INTO...; 

Second DML statement of this transaction 

SAVEPOINT c; 

Third savepoint of this transaction 

UPDATE...; 

Third DML statement of this transaction. 

ROLLBACK TO c; 

UPDATE statement is rolled back, savepoint C remains defined 

ROLLBACK TO b; 

INSERT statement is rolled back, savepoint C is lost, savepoint B remains defined 

ROLLBACK TO c; 

ORA-01086 error; savepoint C no longer defined 

INSERT INTO...; 

New DML statement in this transaction 

COMMIT; 

Commits all actions performed by the first DML statement (the DELETE statement) and the last DML statement (the second INSERT statement)

All other statements (the second and the third statements) of the transaction had been rolled back before the COMMIT. The savepoint A is no longer active. 

Privileges Required for Transaction Management

No privileges are required to control your own transactions; any user can issue a COMMIT, ROLLBACK, or SAVEPOINT statement within a transaction.

Ensuring Repeatable Reads with Read-Only Transactions

By default, the consistency model for Oracle guarantees statement-level read consistency, but does not guarantee transaction-level read consistency (repeatable reads). If you want transaction-level read consistency, and if your transaction does not require updates, then you can specify a read-only transaction. After indicating that your transaction is read-only, you can execute as many queries as you like against any database table, knowing that the results of each query in the read-only transaction are consistent with respect to a single point in time.

A read-only transaction does not acquire any additional data locks to provide transaction-level read consistency. The multi-version consistency model used for statement-level read consistency is used to provide transaction-level read consistency; all queries return information with respect to the system control number (SCN) determined when the read-only transaction begins. Because no data locks are acquired, other transactions can query and update data being queried concurrently by a read-only transaction.

Changed data blocks queried by a read-only transaction are reconstructed using data from rollback segments. Therefore, long running read-only transactions sometimes receive a "snapshot too old" error (ORA-01555). Create more, or larger, rollback segments to avoid this. Alternatively, you could issue long-running queries when online transaction processing is at a minimum, or you could obtain a shared lock on the table you were querying, prohibiting any other modifications during the transaction.

A read-only transaction is started with a SET TRANSACTION statement that includes the READ ONLY option. For example:

SET TRANSACTION READ ONLY;

The SET TRANSACTION statement must be the first statement of a new transaction; if any DML statements (including queries) or other non-DDL statements (such as SET ROLE) precede a SET TRANSACTION READ ONLY statement, then an error is returned. Once a SET TRANSACTION READ ONLY statement successfully executes, only SELECT (without a FOR UPDATE clause), COMMIT, ROLLBACK, or non-DML statements (such as SET ROLE, ALTER SYSTEM, LOCK TABLE) are allowed in the transaction. Otherwise, an error is returned. A COMMIT, ROLLBACK, or DDL statement terminates the read-only transaction (a DDL statement causes an implicit commit of the read-only transaction and commits in its own transaction).

Using Cursors

PL/SQL implicitly declares a cursor for all SQL data manipulation statements, including queries that return only one row. For queries that return more than one row, you can explicitly declare a cursor to process the rows individually.

A cursor is a handle to a specific private SQL area. In other words, a cursor can be thought of as a name for a specific private SQL area. A PL/SQL cursor variable enables the retrieval of multiple rows from a stored procedure. Cursor variables allow you to pass cursors as parameters in your 3GL application. Cursor variables are described in PL/SQL User's Guide and Reference.

Although most Oracle users rely on the automatic cursor handling of the Oracle utilities, the programmatic interfaces offer application designers more control over cursors. In application development, a cursor is a named resource available to a program, which can be specifically used for parsing SQL statements embedded within the application.

Declaring and Opening Cursors

There is no absolute limit to the total number of cursors one session can have open at one time, subject to two constraints:

Explicitly creating cursors for precompiler programs can offer some advantages in tuning those applications. For example, increasing the number of cursors can often reduce the frequency of parsing and improve performance. If you know how many cursors may be required at a given time, then you can make sure you can open that many simultaneously.

Using a Cursor to Re-Execute Statements

After each stage of execution, the cursor retains enough information about the SQL statement to re-execute the statement without starting over, as long as no other SQL statement has been associated with that cursor. This is illustrated in Figure 7-1. Notice that the statement can be re-executed without including the parse stage.

By opening several cursors, the parsed representation of several SQL statements can be saved. Repeated execution of the same SQL statements can thus begin at the describe, define, bind, or execute step, saving the repeated cost of opening cursors and parsing.

Closing Cursors

Closing a cursor means that the information currently in the associated private area is lost and its memory is deallocated. Once a cursor is opened, it is not closed until one of the following events occurs:

Cancelling Cursors

Cancelling a cursor frees resources from the current fetch.The information currently in the associated private area is lost but the cursor remains open, parsed, and associated with its bind variables.


Note:

You cannot cancel cursors using Pro*C or PL/SQL. 


See Also:

For more information about cancelling cursors, see Oracle Call Interface Programmer's Guide. 

Explicit Data Locking

Oracle always performs necessary locking to ensure data concurrency, integrity, and statement-level read consistency. However, options are available to override the default locking mechanisms. Situations where it would be advantageous to override the default locking of Oracle include the following:

The automatic locking mechanisms can be overridden at two different levels:

transaction level 

Transactions including the following SQL statements override Oracle's default locking: the LOCK TABLE command, the SELECT command including the FOR UPDATE clause, and the SET TRANSACTION command with the READ ONLY or ISOLATION LEVEL SERIALIZABLE options. Locks acquired by these statements are released after the transaction is committed or rolled back. 

system level 

An instance can be started with non-default locking by adjusting the initialization parameters SERIALIZABLE and ROW_LOCKING

The following sections describe each option available for overriding the default locking of Oracle. The initialization parameter DML_LOCKS determines the maximum number of DML locks allowed.

See Also:

See the Oracle8i Reference for a discussion of parameters. 

The default value should be sufficient; however, if you are using additional manual locks, then you may need to increase this value.


Caution:

If you override the default locking of Oracle at any level, then be sure that the overriding locking procedures operate correctly: Ensure that data integrity is guaranteed, data concurrency is acceptable, and deadlocks are not possible or are appropriately handled. 


Choosing a Locking Strategy

A transaction explicitly acquires the specified table locks when a LOCK TABLE statement is executed. A LOCK TABLE statement manually overrides default locking. When a LOCK TABLE statement is issued on a view, the underlying base tables are locked. The following statement acquires exclusive table locks for the EMP_TAB and DEPT_TAB tables on behalf of the containing transaction:

LOCK TABLE Emp_tab, Dept_tab
    IN EXCLUSIVE MODE NOWAIT;

You can specify several tables or views to lock in the same mode; however, only a single lock mode can be specified per LOCK TABLE statement.


Note:

When a table is locked, all rows of the table are locked. No other user can modify the table. 


You can also indicate if you do or do not want to wait to acquire the lock. If you specify the NOWAIT option, then you only acquire the table lock if it is immediately available. Otherwise an error is returned to notify that the lock is not available at this time. In this case, you can attempt to lock the resource at a later time. If NOWAIT is omitted, then the transaction does not proceed until the requested table lock is acquired. If the wait for a table lock is excessive, then you might want to cancel the lock operation and retry at a later time; you can code this logic into your applications.


Note:

A distributed transaction waiting for a table lock can time-out waiting for the requested lock if the elapsed amount of time reaches the interval set by the initialization parameter DISTRIBUTED_LOCK_TIMEOUT. Because no data has been modified, no actions are necessary as a result of the time-out. Your application should proceed as if a deadlock has been encountered. For more information on distributed transactions, refer to Oracle8 Distributed Database Systems. 


The following paragraphs provide guidance on when it can be advantageous to acquire each type of table lock using the LOCK TABLE command.

ROW SHARE and ROW EXCLUSIVE

LOCK TABLE Emp_tab IN ROW SHARE MODE;
LOCK TABLE Emp_tab IN ROW EXCLUSIVE MODE;

Row share and row exclusive table locks offer the highest degree of concurrency. Conditions that possibly warrant the explicit acquisition of a row share or row exclusive table lock include the following:

SHARE

LOCK TABLE Emp_tab IN SHARE MODE;

Share table locks are rather restrictive data locks. The following conditions could warrant the explicit acquisition of a share table lock:

For example, assume that two tables, EMP_TAB and BUDGET_TAB, require a consistent set of data in a third table, DEPT_TAB. For a given department number, you want to update the information in both of these tables, and ensure that no new members are added to the department between these two transactions.

Although this scenario is quite rare, it can be accommodated by locking the DEPT_TAB table in SHARE MODE, as shown in the following example. Because the DEPT_TAB table is not highly volatile, few, if any, users would need to update it while it was locked for the updates to EMP_TAB and BUDGET_TAB.


Note:

You may need to set up data structures similar to the following for certain examples to work:

CREATE TABLE dept_tab(
   deptno NUMBER(2) NOT NULL,
   dname VARCHAR2(14),
   loc VARCHAR2(13));

CREATE TABLE emp_tab (
   empno NUMBER(4) NOT NULL,
   ename VARCHAR2(10),
   job VARCHAR2(9),
   mgr NUMBER(4),
   hiredate DATE,
   sal NUMBER(7,2),
   comm NUMBER(7,2),
   deptno NUMBER(2));

CREATE TABLE Budget_tab (
   totsal NUMBER(7,2),
   deptno NUMBER(2) NOT NULL);
 

LOCK TABLE Dept_tab IN SHARE MODE;
UPDATE Emp_tab
    SET sal = sal * 1.1
    WHERE deptno IN 
      (SELECT deptno FROM Dept_tab WHERE loc = 'DALLAS');
UPDATE Budget_tab
    SET Totsal = Totsal * 1.1
    WHERE Deptno IN
      (SELECT Deptno FROM Dept_tab WHERE Loc = 'DALLAS');

COMMIT; /* This releases the lock */

SHARE ROW EXCLUSIVE

LOCK TABLE Emp_tab IN SHARE ROW EXCLUSIVE MODE;

Conditions that warrant the explicit acquisition of a share row exclusive table lock include the following:

EXCLUSIVE

LOCK TABLE Emp_tab IN EXCLUSIVE MODE;

Conditions that warrant the explicit acquisition of an exclusive table lock include the following:

Privileges Required

You can automatically acquire any type of table lock on tables in your schema; however, to acquire a table lock on a table in another schema, you must have the LOCK ANY TABLE system privilege or any object privilege (for example, SELECT or UPDATE) for the table.

Letting Oracle Control Table Locking

Letting Oracle control table locking means your application needs less programming logic, but also has less control, than if you manage the table locks yourself.

Issuing the command SET TRANSACTION ISOLATION LEVEL SERIALIZABLE or ALTER SESSION ISOLATION LEVEL SERIALIZABLE preserves ANSI serializability without changing the underlying locking protocol. This technique allows concurrent access to the table while providing ANSI serializability. Getting table locks greatly reduces concurrency.

Table locks are also controlled by the ROW_LOCKING and SERIALIZABLE initialization parameters. By default, SERIALIZABLE is set to FALSE and ROW_LOCKING is set to ALWAYS. In almost every case, these parameters should not be altered. They are provided for sites that must run in ANSI/ISO compatible mode, or that want to use applications written to run with earlier versions of Oracle. Only these sites should consider altering these parameters, as there is a significant performance degradation caused by using other than the defaults.

See Also:

Oracle8i SQL Reference for details about the SET TRANSACTION and ALTER SESSION commands. 

The settings for these parameters should be changed only when an instance is shut down. If multiple instances are accessing a single database, then all instances should use the same setting for these parameters.

Summary of Non-Default Locking Options

Three combinations of settings for SERIALIZABLE and ROW_LOCKING, other than the default settings, are available to change the way locking occurs for transactions. Table 7-1 summarizes the non-default settings and why you might choose to execute your transactions in a non-default way.

Table 7-1 Summary of Non-Default Locking Options
Case  Description  SERIALIZABLE  ROW_LOCKING 

Equivalent to Version 5 and earlier Oracle releases (no concurrent inserts, updates, or deletes in a table) 

Disabled (default) 

INTENT 

ANSI compatible 

Enabled 

ALWAYS 

ANSI compatible, with table-level locking (no concurrent inserts, updates, or deletes in a table) 

Enabled 

INTENT 

Table 7-2 illustrates the difference in locking behavior resulting from the three possible settings of the SERIALIZABLE option and ROW_LOCKING initialization parameter, as shown in Table 7-1.

Table 7-2 Non-default Locking Behavior
STATEMENT  CASE 1  CASE 2  CASE 3 
  row  table  row  table  row  table 

SELECT 

INSERT 

SRX 

RX 

SRX 

UPDATE 

SRX 

SRX 

SRX 

DELETE 

SRX 

SRX 

SRX 

SELECT...FOR UPDATE 

RS 

LOCK TABLE... IN.. 

 

 

 

 

 

 

ROW SHARE MODE 

RS 

RS 

RS 

ROW EXCLUSIVE MODE 

RX 

RX 

RX 

SHARE MODE 

SHARE ROW EXCLUSIVE MODE 

SRX 

SRX 

SRX 

EXCLUSIVE MODE 

DDL statements 

Explicitly Acquiring Row Locks

You can override default locking with a SELECT statement that includes the FOR UPDATE clause. SELECT... FOR UPDATE is used to acquire exclusive row locks for selected rows (as an UPDATE statement does) in anticipation of actually updating the selected rows.

You can use a SELECT... FOR UPDATE statement to lock a row without actually changing it. For example, several triggers in Chapter 12, "Using Triggers", show how to implement referential integrity. In the EMP_DEPT_CHECK trigger (see "Foreign Key Trigger for Child Table"), the row that contains the referenced parent key value is locked to guarantee that it remains for the duration of the transaction; if the parent key is updated or deleted, referential integrity would be violated.

SELECT... FOR UPDATE statements are often used by interactive programs that allow a user to modify fields of one or more specific rows (which might take some time); row locks on the rows are acquired so that only a single interactive program user is updating the rows at any given time.

If a SELECT... FOR UPDATE statement is used when defining a cursor, then the rows in the return set are locked before the first fetch, when the cursor is opened; rows are not individually locked as they are fetched from the cursor. Locks are only released when the transaction that opened the cursor is committed or rolled back; locks are not released when a cursor is closed.

Each row in the return set of a SELECT... FOR UPDATE statement is locked individually; the SELECT... FOR UPDATE statement waits until the other transaction releases the conflicting row lock. Therefore, if a SELECT... FOR UPDATE statement locks many rows in a table, and if the table experiences reasonable update activity, then it would most likely improve performance if you instead acquired an exclusive table lock.

When acquiring row locks with SELECT... FOR UPDATE, you can indicate if you do or do not want to wait to acquire the lock. If you specify the NOWAIT option, then you only acquire the row lock if it is immediately possible. Otherwise, an error is returned to notify you that the lock is not possible at this time. In this case, you can attempt to lock the row later.

If NOWAIT is omitted, then the transaction does not proceed until the requested row lock is acquired. If the wait for a row lock is excessive, then users might want to cancel the lock operation and retry later; you can code such logic into your applications.

As described on "Choosing a Locking Strategy", a distributed transaction waiting for a row lock can time-out waiting for the requested lock if the elapsed amount of time reaches the interval set by the initialization parameter DISTRIBUTED_LOCK_TIMEOUT.

User Locks

Creating User Locks

You can use Oracle Lock Management services for your applications. It is possible to request a lock of a specific mode, give it a unique name recognizable in another procedure in the same or another instance, change the lock mode, and release it. Because a reserved user lock is the same as an Oracle lock, it has all the functionality of an Oracle lock, such as deadlock detection. Be certain that any user locks used in distributed transactions are released upon COMMIT, or an undetected deadlock may occur.

See Also:

Oracle8i Supplied PL/SQL Packages Reference has detailed information on the DBMS_LOCK package. 

Sample User Locks

Some uses of user locks are:

The following Pro*COBOL precompiler example shows how locks can be used to ensure that there are no conflicts when multiple people need to access a single device.

***************************************************************** 
* Print Check                                                   * 
* Any cashier may issue a refund to a customer returning goods. * 
* Refunds under $50 are given in cash, above that by check.     * 
* This code prints the check. The one printer is opened by all  * 
* the cashiers to avoid the overhead of opening and closing it  * 
* for every check. This means that lines of output from multiple* 
* cashiers could become interleaved if we don't ensure exclusive* 
* access to the printer. The DBMS_LOCK package is used to       * 
* ensure exclusive access.                                      * 
***************************************************************** 
CHECK-PRINT 
* 
*    Get the lock "handle" for the printer lock. 
   MOVE "CHECKPRINT" TO LOCKNAME-ARR. 
   MOVE 10 TO LOCKNAME-LEN. 
   EXEC SQL EXECUTE 
      BEGIN DBMS_LOCK.ALLOCATE_UNIQUE ( :LOCKNAME, :LOCKHANDLE ); 
      END; END-EXEC. 
* 
*   Lock the printer in exclusive mode (default mode).
   EXEC SQL EXECUTE 
      BEGIN DBMS_LOCK.REQUEST ( :LOCKHANDLE ); 
      END; END-EXEC. 
*   We now have exclusive use of the printer, print the check. 

  ... 

*
*   Unlock the printer so other people can use it 
*
   EXEC SQL EXECUTE 
      BEGIN DBMS_LOCK.RELEASE ( :LOCKHANDLE ); 

      END; END-EXEC. 

Viewing and Monitoring Locks

Oracle provides two facilities to display locking information for ongoing transactions within an instance:

Enterprise Manager Monitors

(Lock and Latch Monitors) 

The Monitor feature of Enterprise Manager provides two monitors for displaying lock information of an instance. Refer to Oracle Enterprise Manager Administrator's Guide for complete information about the Enterprise Manager monitors. 

UTLLOCKT.SQL 

The UTLLOCKT.SQL script displays a simple character lock wait-for graph in tree structured fashion. Using any ad hoc SQL tool (such as SQL*Plus) to execute the script, it prints the sessions in the system that are waiting for locks and the corresponding blocking locks. The location of this script file is operating system dependent. (You must have run the CATBLOCK.SQL script before using UTLLOCKT.SQL.) 

Concurrency Control Using Serializable Transactions

By default, the Oracle Server permits concurrently executing transactions to modify, add, or delete rows in the same table, and in the same data block. Changes made by one transaction are not seen by another concurrent transaction until the transaction that made the changes commits.

If a transaction A attempts to update or delete a row that has been locked by another transaction B (by way of a DML or SELECT... FOR UPDATE statement), then A's DML command blocks until B commits or rolls back. Once B commits, transaction A can see changes that B has made to the database.

For most applications, this concurrency model is the appropriate one. In some cases, however, it is advantageous to allow transactions to be serializable. Serializable transactions must execute in such a way that they appear to be executing one at a time (serially), rather than concurrently. In other words, concurrent transactions executing in serialized mode are only permitted to make database changes that they could have made if the transactions were scheduled to run one after the other.

The ANSI/ISO SQL standard SQL92 defines three possible kinds of transaction interaction, and four levels of isolation that provide increasing protection against these interactions. These interactions and isolation levels are summarized in Table 7-3.

Table 7-3 ANSI Isolation Levels
Isolation Level  Dirty Read (1)  Non-Repeatable Read (2)  Phantom Read (3) 

READ UNCOMMITTED 

Possible 

Possible 

Possible 

READ COMMITTED 

Not possible 

Possible 

Possible 

REPEATABLE READ 

Not possible 

Not possible 

Possible 

SERIALIZABLE 

Not possible 

Not possible 

Not possible 

Notes: 

(1) A transaction can read uncommitted data changed by another transaction. 

 

(2) A transaction re-read data committed by another transaction and sees the new data. 

 

(3) A transaction can re-execute a query, and discover new rows inserted by another committed transaction. 

The behavior of Oracle with respect to these isolation levels is summarized below:

READ UNCOMMITTED 

Oracle never permits "dirty reads." This is not required for high throughput with Oracle. 

READ COMMITTED 

Oracle meets the READ COMMITTED isolation standard. This is the default mode for all Oracle applications. Note that because an Oracle query only sees data that was committed at the beginning of the query (the snapshot time), Oracle offers more consistency than actually required by the ANSI/ISO SQL92 standards for READ COMMITTED isolation. 

REPEATABLE READ 

Oracle does not support this isolation level, except as provided by SERIALIZABLE

SERIALIZABLE 

You can set this isolation level using the SET TRANSACTION command or the ALTER SESSION command, as described on. 

Figure 7-2 Time Line for Two Transactions


Serializable Transaction Interaction

Figure 7-3 shows how a serializable transaction (Transaction B) interacts with another transaction (A, which can be either SERIALIZABLE or READ COMMITTED).

When a serializable transaction fails with an ORA-08177 error ("cannot serialize access"), the application can take any of several actions:

Oracle stores control information in each data block to manage access by concurrent transactions. To use the SERIALIZABLE isolation level, you must use the INITRANS clause of the CREATE TABLE or ALTER TABLE command to set aside storage for this control information. To use serializable mode, INITRANS must be set to at least 3.

Setting the Isolation Level

You can change the isolation level of a transaction using the ISOLATION LEVEL clause of the SET TRANSACTION command. The SET TRANSACTION command must be the first command issued in a transaction. If it is not, then the following error is issued:

ORA-01453: SET TRANSACTION must be first statement of transaction

Use the ALTER SESSION command to set the transaction isolation level on a session-wide basis.

See Also:

Oracle8i Reference for the complete syntax of the SET TRANSACTION and ALTER SESSION commands. 

The INITRANS Parameter

Oracle stores control information in each data block to manage access by concurrent transactions. Therefore, if you set the transaction isolation level to serializable, then you must use the ALTER TABLE command to set INITRANS to at least 3. This parameter causes Oracle to allocate sufficient storage in each block to record the history of recent transactions that accessed the block. Higher values should be used for tables that will undergo many transactions updating the same blocks.

Referential Integrity and Serializable Transactions

Because Oracle does not use read locks, even in SERIALIZABLE transactions, data read by one transaction can be overwritten by another. Transactions that perform database consistency checks at the application level should not assume that the data they read will not change during the execution of the transaction (even though such changes are not visible to the transaction). Database inconsistencies can result unless such application-level consistency checks are coded carefully, even when using SERIALIZABLE transactions. Note, however, that the examples shown in this section are applicable for both READ COMMITTED and SERIALIZABLE transactions.

Figure 7-3 two different transactions that perform application-level checks to maintain the referential integrity parent/child relationship between two tables. One transaction reads the parent table to determine that a row with a specific primary key value exists before inserting corresponding child rows. The other transaction checks to see that no corresponding detail rows exist before proceeding to delete a parent row. In this case, both transactions assume (but do not ensure) that data they read will not change before the transaction completes.

Figure 7-3 Referential Integrity Check



Note that the read issued by transaction A does not prevent transaction B from deleting the parent row. Likewise, transaction B's query for child rows does not prevent the insertion of child rows by transaction A. Therefore the above scenario leaves in the database a child row with no corresponding parent row. This result would occur even if both A and B are SERIALIZABLE transactions, because neither transaction prevents the other from making changes in the data it reads to check consistency.

As this example illustrates, for some transactions, application developers must specifically ensure that the data read by one transaction is not concurrently written by another. This requires a greater degree of transaction isolation than defined by SQL92 SERIALIZABLE mode.

Using SELECT FOR UPDATE

Fortunately, it is straightforward in Oracle to prevent the anomaly described above. Transaction A can use SELECT FOR UPDATE to query and lock the parent row and thereby prevent transaction B from deleting the row. Transaction B can prevent Transaction A from gaining access to the parent row by reversing the order of its processing steps. Transaction B first deletes the parent row, and then rolls back if its subsequent query detects the presence of corresponding rows in the child table.

Referential integrity can also be enforced in Oracle using database triggers, instead of a separate query as in Transaction A above. For example, an INSERT into the child table can fire a PRE-INSERT row-level trigger to check for the corresponding parent row. The trigger queries the parent table using SELECT FOR UPDATE, ensuring that parent row (if it exists) remains in the database for the duration of the transaction inserting the child row. If the corresponding parent row does not exist, then the trigger rejects the insert of the child row.

SQL statements issued by a database trigger execute in the context of the SQL statement that caused the trigger to fire. All SQL statements executed within a trigger see the database in the same state as the triggering statement. Thus, in a READ COMMITTED transaction, the SQL statements in a trigger see the database as of the beginning of the triggering statement's execution, and in a transaction executing in SERIALIZABLE mode, the SQL statements see the database as of the beginning of the transaction. In either case, the use of SELECT FOR UPDATE by the trigger correctly enforces referential integrity, as explained above.

READ COMMITTED and SERIALIZABLE Isolation

Oracle gives the application developer a choice of two transaction isolation levels with different characteristics. Both the READ COMMITTED and SERIALIZABLE isolation levels provide a high degree of consistency and concurrency. Both levels provide the contention-reducing benefits of Oracle's "read consistency" multi-version concurrency control model and exclusive row-level locking implementation, and are designed for real-world application deployment. The rest of this section compares the two isolation modes and provides information helpful in choosing between them.

Transaction Set Consistency

A useful way to describe the READ COMMITTED and SERIALIZABLE isolation levels in Oracle is to consider the following:

An operation (a query or a transaction) is "transaction set consistent" if all its reads return data written by the same set of committed transactions. In an operation that is not transaction set consistent, some reads reflect the changes of one set of transactions, and other reads reflect changes made by other transactions. An operation that is not transaction set consistent in effect sees the database in a state that reflects no single set of committed transactions.

Oracle provides transactions executing in READ COMMITTED mode with transaction set consistency on a per-statement basis (because all rows read by a query must have been committed before the query began). Similarly, Oracle SERIALIZABLE mode provides transaction set consistency on a per-transaction basis, because all statements in a SERIALIZABLE transaction execute with respect to an image of the database as of the beginning of the transaction.

In other database systems (unlike in Oracle), a single query run in READ COMMITTED mode provides results that are not transaction set consistent. The query is not transaction set consistent, because it may see only a subset of the changes made by another transaction. This means, for example, that a join of a master table with a detail table could see a master record inserted by another transaction, but not the corresponding details inserted by that transaction, or vice versa. Oracle's READ COMMITTED mode does not experience this effect, and so provides a greater degree of consistency than read-locking systems.

In read-locking systems, at the cost of preventing concurrent updates, SQL92 REPEATABLE READ isolation provides transaction set consistency at the statement level, but not at the transaction level. The absence of phantom protection means two queries issued by the same transaction can see data committed by different sets of other transactions. Only the throughput-limiting and deadlock-susceptible SERIALIZABLE mode in these systems provides transaction set consistency at the transaction level.

Functionality Comparison Summary

Table 7-4 summarizes key similarities and differences between READ COMMITTED and SERIALIZABLE transactions.

Table 7-4  Read Committed vs. Serializable Transaction
  Read Committed  Serializable 

Dirty write 

Not Possible 

Not Possible 

Dirty read 

Not Possible 

Not Possible 

Non-repeatable read 

Possible 

Not Possible 

Phantoms 

Possible 

Not Possible 

Compliant with ANSI/ISO SQL 92 

Yes 

Yes 

Read snapshot time 

Statement 

Transaction 

Transaction set consistency 

Statement level 

Transaction level 

Row-level locking 

Yes 

Yes 

Readers block writers 

No 

No 

Writers block readers 

No 

No 

Different-row writers block writers 

No 

No 

Same-row writers block writers 

Yes 

Yes 

Waits for blocking transaction 

Yes 

Yes 

Subject to "can't serialize access" error 

No 

Yes 

Error after blocking transaction aborts 

No 

No 

Error after blocking transaction commits 

No 

Yes 

Choosing an Isolation Level

Application designers and developers should choose an isolation level that is appropriate to the specific application and workload, and may choose different isolation levels for different transactions. The choice should be based on performance and consistency needs, and consideration of application coding requirements.

For environments with many concurrent users rapidly submitting transactions, designers must assess transaction performance requirements in terms of the expected transaction arrival rate and response time demands, and choose an isolation level that provides the required degree of consistency while satisfying performance expectations. Frequently, for high performance environments, the choice of isolation levels involves making a trade-off between consistency and concurrency (transaction throughput).

Both Oracle isolation modes provide high levels of consistency and concurrency (and performance) through the combination of row-level locking and Oracle's multi-version concurrency control system. Because readers and writers don't block one another in Oracle, while queries still see consistent data, both READ COMMITTED and SERIALIZABLE isolation provide a high level of concurrency for high performance, without the need for reading uncommitted ("dirty") data.

READ COMMITTED isolation can provide considerably more concurrency with a somewhat increased risk of inconsistent results (due to phantoms and non-repeatable reads) for some transactions. The SERIALIZABLE isolation level provides somewhat more consistency by protecting against phantoms and non-repeatable reads, and may be important where a read/write transaction executes a query more than once. However, SERIALIZABLE mode requires applications to check for the "can't serialize access" error, and can significantly reduce throughput in an environment with many concurrent transactions accessing the same data for update. Application logic that checks database consistency must take into account the fact reads don't block writes in either mode.

Application Tips

When a transaction runs in serializable mode, any attempt to change data that was changed by another transaction since the beginning of the serializable transaction results in the following error:

ORA-08177: Can't serialize access for this transaction.

When you get an ORA-08177 error, the appropriate action is to roll back the current transaction, and re-execute it. After a rollback, the transaction acquires a new transaction snapshot, and the DML operation is likely to succeed.

Because a rollback and repeat of the transaction is required, it is good development practice to put DML statements that might conflict with other concurrent transactions towards the beginning of your transaction, whenever possible.

Autonomous Transactions

This section gives a brief overview of autonomous transactions and what you can do with them.


See Also:

For detailed information on autonomous transactions, see PL/SQL User's Guide and Reference and Chapter 12, "Using Triggers"


At times, you may want to commit or roll back some changes to a table independently of a primary transaction's final outcome. For example, in a stock purchase transaction, you may want to commit a customer's information regardless of whether the overall stock purchase actually goes through. Or, while running that same transaction, you may want to log error messages to a debug table even if the overall transaction rolls back. Autonomous transactions allow you to do such tasks.

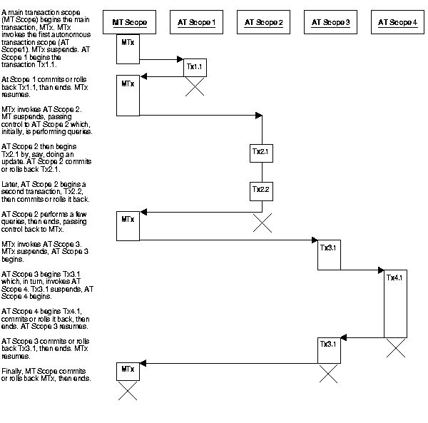
An autonomous transaction (AT) is an independent transaction started by another transaction, the main transaction (MT). It lets you suspend the main transaction, do SQL operations, commit, or roll back those operations, then resume the main transaction.

An autonomous transaction executes within an autonomous scope. An autonomous scope is a routine you mark with the pragma (compiler directive) AUTONOMOUS_TRANSACTION. The pragma instructs the PL/SQL compiler to mark a routine as autonomous (independent). In this context, the term routine includes:

Figure 7-4 shows how control flows from the main routine (MT) to an autonomous routine (AT) and back again. As you can see, the autonomous routine can commit more than one transaction (AT1 and AT2) before control returns to the main routine.

Figure 7-4 Transaction Control Flow


When you enter the executable section of an autonomous routine, the main transaction suspends. When you exit the routine, the main transaction resumes. COMMIT and ROLLBACK end the active autonomous transaction but do not exit the autonomous routine. As Figure 7-4 shows, when one transaction ends, the next SQL statement begins another transaction.

A few more characteristics of autonomous transactions:

Figure 7-5 illustrates some of the possible sequences autonomous transactions can follow.

Figure 7-5 Possible Sequences of Autonomous Transactions



Examples

The two examples in this section illustrate some of the ways you can use autonomous transactions.

As these examples illustrate, there are four possible outcomes that can occur when you use autonomous and main transactions. The following table presents these possible outcomes. As you can see, there is no dependency between the outcome of an autonomous transaction and that of a main transaction.

Autonomous Transaction  Main Transaction 

Commits 

Commits 

Commits 

Rolls back 

Rolls back 

Commits 

Rolls back 

Rolls back 

Entering a Buy Order

In this example, a customer enters a buy order. That customer's information (e.g., name, address, phone) is committed to a customer information table--even though the sale does not go through.

Figure 7-6 Example: A Buy Order



Example: Making a Bank Withdrawal

In the following banking application, a customer tries to make a withdrawal from his or her account. In the process, a main transaction calls one of two autonomous transaction scopes (AT Scope 1, and AT Scope 2).

The following diagrams illustrate three possible scenarios for this transaction.

Scenario 1:

There are sufficient funds to cover the withdrawal and therefore the bank releases the funds

Figure 7-7 Example: Bank Withdrawal--Sufficient Funds



Scenario 2:

There are insufficient funds to cover the withdrawal, but the customer has overdraft protection. The bank therefore releases the funds.

Figure 7-8 Example: Bank Withdrawal--Insufficient Funds WITH Overdraft Protection



Scenario 3:

There are insufficient funds to cover the withdrawal, the customer does not have overdraft protection, and the bank therefore withholds the requested funds.

Figure 7-9 Example: Bank Withdrawal--Insufficient Funds WITHOUT Overdraft Protection



Defining Autonomous Transactions


Note: This section is provided here to round out your general understanding of autonomous transactions. For a more thorough understanding of autonomous transactions, see PL/SQL User's Guide and Reference. 

To define autonomous transactions, you use the pragma (compiler directive) AUTONOMOUS_TRANSACTION. The pragma instructs the PL/SQL compiler to mark the procedure, function, or PL/SQL block as autonomous (independent).

You can code the pragma anywhere in the declarative section of a procedure, function, or PL/SQL block. But, for readability, code the pragma at the top of the section. The syntax follows:

PRAGMA AUTONOMOUS_TRANSACTION;

In the following example, you mark a packaged function as autonomous:

CREATE OR REPLACE PACKAGE Banking AS
    FUNCTION Balance (Acct_id INTEGER) RETURN REAL;
    -- add additional functions and/or packages
END Banking;

CREATE OR REPLACE PACKAGE BODY Banking AS
    FUNCTION Balance (Acct_id INTEGER) RETURN REAL IS
        PRAGMA AUTONOMOUS_TRANSACTION;
        My_bal REAL;
    BEGIN
       --add appropriate code
    END;
    -- add additional functions and/or packages...
END Banking;

You cannot use the pragma to mark all subprograms in a package (or all methods in an object type) as autonomous. Only individual routines can be marked autonomous. For example, the following pragma is illegal:

CREATE OR REPLACE PACKAGE Banking AS
    PRAGMA AUTONOMOUS_TRANSACTION; -- illegal
    FUNCTION Balance (Acct_id INTEGER) RETURN REAL;
    END Banking;

Prev Next
Oracle
Copyright © 1999 Oracle Corporation.

All Rights Reserved.

Library

Product

Contents

Index