Oracle8i Application Developer's Guide - Advanced Queuing
Release 2 (8.1.6)

A76938-01

Library

Product

Contents

Index

Prev Up Next

Operational Interface: Basic Operations, 13 of 16


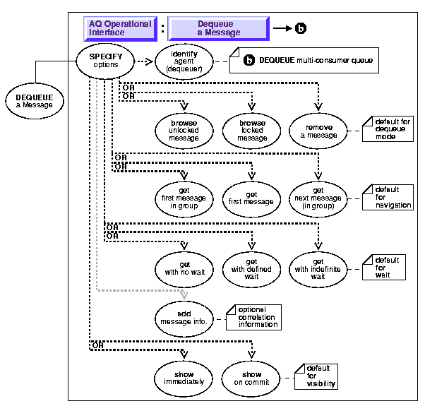
Dequeue a Message from a Multi-Consumer Queue [Specify Options]

Figure 11-12 Use Case Diagram: Dequeue a Message from a Multi-Consumer Queue



To refer to the table of all basic operations having to do with the Operational Interface see:

 

Purpose:

To specify the options available for the dequeue operation.

Usage Notes

Not applicable.

Syntax

See Chapter 3, "AQ Programmatic Environments" for a list of available functions in each programmatic environment. Use the following syntax references for each programmatic environment:

Examples

Examples in the following programmatic environments are provided:

Java (JDBC): Dequeue a message from a multi consumer queue (specify options)


/* Dequeue a message for subscriber1 in browse mode*/
public static void example(AQSession aq_sess) throws AQException, SQLException
{
     AQQueue                  queue;
     AQMessage                message;
     AQRawPayload             raw_payload;
     AQDequeueOption          deq_option;
     byte[]                   b_array;
     Connection               db_conn;

     db_conn = ((AQOracleSession)aq_sess).getDBConnection();

     queue = aq_sess.getQueue ("aq", "priority_msg_queue");

     /* Create a AQDequeueOption object with default options: */
     deq_option = new AQDequeueOption();

     /* Set dequeue mode to BROWSE */
     deq_option.setDequeueMode(AQDequeueOption.DEQUEUE_BROWSE);

     /* Dequeue messages for subscriber1 */
     deq_option.setConsumerName("subscriber1");

     /* Dequeue a message: */
     message = queue.dequeue(deq_option);

     System.out.println("Successful dequeue"); 
    
     /* Retrieve raw data from the message: */
     raw_payload = message.getRawPayload();
 
     b_array = raw_payload.getBytes();

     db_conn.commit();
}


Prev Up Next
Oracle
Copyright © 1999 Oracle Corporation.

All Rights Reserved.

Library

Product

Contents

Index