Oracle8i Application Developer's Guide - Advanced Queuing
Release 2 (8.1.6)

A76938-01

Library

Product

Contents

Index

Prev Up Next

Modeling and Design, 2 of 2


Modeling Queue Entities

Figure 7-1 Basic Queues


The preceding figure portrays a queue table that contains two queues, and one exception queue:

Basic Queuing

Basic Queuing -- One Producer, One Consumer

At its most basic, one producer may enqueue different messages into one queue. Each message will be dequeued and processed once by one of the consumers. A message will stay in the queue until a consumer dequeues it or the message expires. A producer may stipulate a delay before the message is available to be consumed, and a time after which the message expires. Likewise, a consumer may wait when trying to dequeue a message if no message is available. Note that an agent program, or application, can act as both a producer and a consumer.

Basic Queuing -- Many Producers, One Consumer

At a slightly higher level of complexity, many producers may enqueue messages into a queue, all of which are processed by one consumer.

Basic Queuing -- Many Producers, Many Consumers of Discrete Messages

In this next stage, many producers may enqueue messages, each message being processed by a different consumer depending on type and correlation identifier. The figure below shows this scenario.

Illustrating Basic Queuing

Figure 7-2, "Modeling Basic Queuing" (below) portrays a queue table that contains one queue into which messages are being enqueued and from which messages are being dequeued.

Producers

The figure indicates that there are 6 producers of messages, although only four are shown. This assumes that two other producers (P4 and P5) have the right to enqueue messages even though there are no messages enqueued by them at the moment portrayed by the figure. The figure shows:

Consumers

According to the figure, there are 3 consumers of messages, representing the total population of consumers. The figure shows:

Figure 7-2 Modeling Basic Queuing


Illustrating Client-Server Communication Using AQ

Figure portrayed the enqueuing of multiple messages by a set of producers, and the dequeuing of messages by a set of consumers. What may not be readily evident in that sketch is the notion of time, and the advantages offered by Oracle AQ.

Client-Server applications normally execute in a synchronous manner, with all the disadvantages of that tight coupling described above. Figure 7-3, "Client-Server Communication Using AQ" demonstrates the asynchronous alternative using AQ. In this example Application B (a server) provides service to Application A (a client) using a request/response queue.

Figure 7-3 Client-Server Communication Using AQ



  1. Application A enqueues a request into the request queue.

  2. Application B dequeues the request.

  3. Application B processes the request.

  4. Application B enqueues the result in the response queue.

  5. Application A dequeues the result from the response queue.

In this way the client does not have to wait to establish a connection with the server, and the server dequeues the message at its own pace. When the server is finished processing the message, there is no need for the client to be waiting to receive the result. In this way a process of double-deferral frees both client and server.


Note:

The various enqueue and dequeue operations are part of different transactions. 


Multiple-Consumer Dequeuing of the Same Message

A message can only be enqueued into one queue at a time. If a producer had to insert the same message into several queues in order to reach different consumers, this would require management of a very large number of queues. Oracle AQ provides two mechanisms to allow for multiple consumers to dequeue the same message: queue subscribers and message recipients. The queue must reside in a queue table that is created with multiple consumer option to allow for subscriber and recipient lists. Each message remains in the queue until it is consumed by all its intended consumers.

Queue Subscribers

Using this approach, multiple consumer-subscribers are associated with a queue. This will cause all messages enqueued in the queue to be made available to be consumed by each of the queue subscribers. The subscribers to the queue can be changed dynamically without any change to the messages or message producers. Subscribers to the queue are added and removed by using the Oracle AQ administrative package. The diagram below shows multiple producers enqueuing messages into queue, each of which is consumed by multiple consumer-subscribers.

Message Recipients

A message producer can submit a list of recipients at the time a message is enqueued. This allows for a unique set of recipients for each message in the queue. The recipient list associated with the message overrides the subscriber list associated with the queue, if there is one. The recipients need not be in the subscriber list. However, recipients may be selected from among the subscribers.

Figure 7-4 Multiple-Consumer Dequeuing of the Same Message



Illustrating Multiple-Consumer Dequeuing of the Same Message

Figure 7-4 describes the case in which three consumers are all listed as subscribers of a queue. This is the same as saying that they all subscribe to all the messages that might ever be enqueued into that queue. The drawing illustrates a number of important points:

Figure 7-5 Communication Using a Multi-Consumer Queue


Figure 7-5 illustrates the same technology from a dynamic perspective. This examples concerns a scenario in which more than one application needs the result produced by an application. Every message enqueued by Application A is dequeued by Application B and Application C. To make this possible, the multiple consumer queue is specially configured with Application B and Application C as queue subscribers. Consequently, they are implicit recipients of every message placed in the queue.


Note:

Queue subscribers can be applications or other queues. 


Figure 7-6 Dequeuing of Specified Messages by Specified Recipients

Illustrating Dequeuing of Specified Messages by Specified Recipients

Figure 7-6 shows how a message can be specified for one or more recipients. In this case, Message 5 is specified to be dequeued by Recipient-1 and Recipient-2. As described by the drawing, neither of the recipients is one of the 3 subscribers to the queue.

Figure 7-7 Explicit and Implicit Recipients of Messages


We earlier referred to subscribers as "implicit recipients" in that they are able to dequeue all the messages placed into a specific queue. This is like subscribing to a magazine and thereby implicitly gaining access to all its articles. The category of consumers that we have referred to as recipients may also be viewed as "explicit recipients" in that they are designated targets of particular messages.

Figure 7-7 shows how Oracle AQ can adjust dynamically to accommodate both kinds of consumers. In this scenario Application B and Application C are implicit recipients (subscribers). But messages can also be explicitly directed toward specific consumers (recipients) who may or may not be subscribers to the queue. The list of such recipients is specified in the enqueue call for that message and overrides the list of subscribers for that queue. In the figure, Application D is specified as the sole recipient of a message enqueued by Application A.


Note:

Multiple producers may simultaneously enqueue messages aimed at different targeted recipients. 


Illustrating the Implementation of Workflows using AQ

Figure 7-8 illustrates the use of AQ for implementing workflows, also knows as chained application transactions. It shows a workflow consisting of 4 steps performed by Applications A, B, C and D. The queues are used to buffer the flow of information between different processing stages of the business process. By specifying delay interval and expiration time for a message, a window of execution can be provided for each of the applications.

Figure 7-8 Implementing Workflows using AQ


From a workflow perspective, the passing of messages is a business asset above and beyond the value of the payload data. Hence, AQ supports the optional retention of messages for analysis of historical patterns and prediction of future trends. For instance, two of the three application scenarios at the head of the chapter are founded in an implementation of workflow analysis.


Note:

The contents of the messages 1, 2 and 3 can be the same or different. Even when they are different, messages may contain parts of the of the contents of previous messages. 


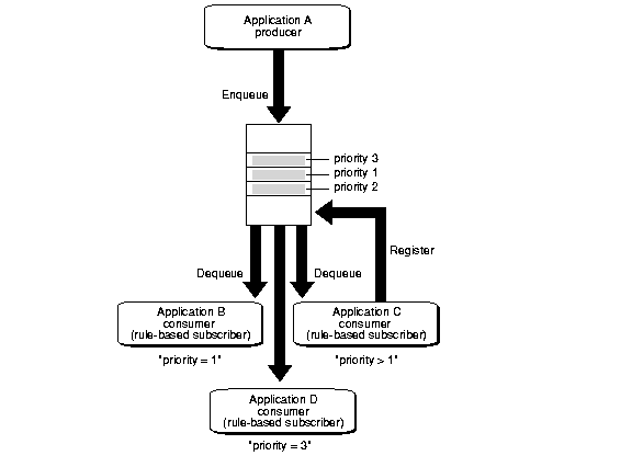
Illustrating the Implementation of Publish/Subscribe using AQ

Figure 7-9 illustrates the use of AQ for implementing a publish/subscribe messaging scheme between applications. Application A is a publisher application which is publishing messages to a queue. Applications B, C, D are subscriber applications. Application A publishes messages anonymously to a queue. These messages are then delivered to subscriber applications based on the rules specified by each application. Subscriber applications can specify interest in messages by defining a rule on message properties and message data content.

In the example shown, applications B has subscribed with rule "priority=1", application C has subscribed with rule "priority > 1" and application D has subscribed with rule "priority = 3". Application A enqueues 3 messages (priority 3, 1, 2). Application B receives a single message (priority 1), application C receives two messages (priority 2, 3) and application D receives a single message (priority 3). Thus, message recipients are computed dynamically based on message properties and content. Additionally, the figure also illustrates how application C uses asynchronous notification for message delivery. Application C registers for messages on the queue. When messages arrive, application C is notified and can then dequeue the messages.

Figure 7-9 Implementing Publish/Subscribe using AQ


From a workflow perspective, the passing of messages is a business asset above and beyond the value of the payload data. Hence, AQ supports the optional retention of messages for analysis of historical patterns and prediction of future trends. For instance, two of the three application scenarios at the head of the chapter are founded in an implementation of workflow analysis.

Message Propagation

Fanning-Out of Messages

In AQ, message recipients can be either consumers or other queues. If the message recipient is a queue, the actual recipients are determined by the subscribers to the queue (which may in turn be other queues). Thus it is possible to fan-out messages to a large number of recipients without requiring them all to dequeue messages from a single queue.

For example: A queue, Source, may have as its subscribers queues dispatch1@dest1 and dispatch2@dest2. Queue dispatch1@dest1 may in turn have as its subscribers the queues outerreach1@dest3 and outerreach2@dest4, while queue dispatch2@dest2 has as subscribers the queue outerreach3@dest21 and outerreach4@dest4. In this way, messages enqueued in Source will be propagated to all the subscribers of four different queues.

Funneling-in of Messages

Another use of queues as a message recipient is the ability to combine messages from different queues into a single queue. This process is sometimes described as "compositing"

For example, if queue composite@endpoint is a subscriber to both queues funnel1@source1 and funnel2@source2 then the subscribers to queue composite@endpoint can get all messages enqueued in those queues as well as messages enqueued directly into itself.

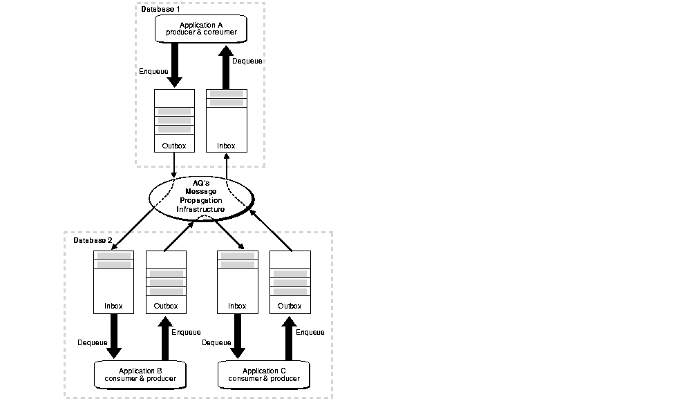
Figure 7-10 Message Propagation


Illustration of Message Propagation

Figure 7-10 illustrates applications on different databases communicating via AQ. Each application has an inbox and an outbox for handling incoming and outgoing messages. An application enqueues a message into its outbox irrespective of whether the message has to be sent to an application that is local (on the same node) or remote (on a different node).

Likewise, an application is not concerned as to whether a message originates locally or remotely. In all cases, an application dequeues messages from its inbox.

Oracle AQ facilitates all this interchange, treating messages on the same basis.


Prev Up Next
Oracle
Copyright © 1999 Oracle Corporation.

All Rights Reserved.

Library

Product

Contents

Index