Oracle8i Supplied PL/SQL Packages Reference
Release 2 (8.1.6)

A76936-01

Library

Product

Contents

Index

Prev Next

51
DBMS_SQL

Oracle lets you to write stored procedures and anonymous PL/SQL blocks that use dynamic SQL. Dynamic SQL statements are not embedded in your source program; rather, they are stored in character strings that are input to, or built by, the program at runtime. This enables you to create more general-purpose procedures. For example, dynamic SQL lets you create a procedure that operates on a table whose name is not known until runtime.

Additionally, DBMS_SQL enables you to parse any data manipulation language (DML) or data definition language (DDL) statement. Therefore, you can parse DDL statements directly using PL/SQL. For example, you might now choose to enter a DROP TABLE statement from within a stored procedure by using the PARSE procedure supplied with the DBMS_SQL package.


Note:

Oracle8i introduces native dynamic SQL, an alternative to DBMS_SQL. Using native dynamic SQL, you can place dynamic SQL statements directly into PL/SQL blocks.

In most situations, native dynamic SQL can replace DBMS_SQL. Native dynamic SQL is easier to use and performs better than DBMS_SQL


See Also:

For more information on native dynamic SQL, see PL/SQL User's Guide and Reference.

For a comparison of DBMS_SQL and native dynamic SQL, see Oracle8i Application Developer's Guide - Fundamentals. 

Using DBMS_SQL

The ability to use dynamic SQL from within stored procedures generally follows the model of the Oracle Call Interface (OCI).

See Also:

Oracle Call Interface Programmer's Guide 

PL/SQL differs somewhat from other common programming languages, such as C. For example, addresses (also called pointers) are not user-visible in PL/SQL. As a result, there are some differences between the Oracle Call Interface and the DBMS_SQL package. These differences include the following:

A sample usage of the DBMS_SQL package is shown below. For users of the Oracle Call Interfaces, this code should seem fairly straightforward.

Example

This example does not actually require the use of dynamic SQL, because the text of the statement is known at compile time. It does, however, illustrate the concepts of this package.

The DEMO procedure deletes all of the employees from the EMP table whose salaries are greater than the salary that you specify when you run DEMO.

CREATE OR REPLACE PROCEDURE demo(salary IN NUMBER) AS
    cursor_name INTEGER;
    rows_processed INTEGER;
BEGIN
    cursor_name := dbms_sql.open_cursor;
    DBMS_SQL.PARSE(cursor_name, 'DELETE FROM emp WHERE sal > :x',
                   dbms_sql.native);
    DBMS_SQL.BIND_VARIABLE(cursor_name, ':x', salary);
    rows_processed := dbms_sql.execute(cursor_name);
    DBMS_SQL.close_cursor(cursor_name);
EXCEPTION
WHEN OTHERS THEN
    DBMS_SQL.CLOSE_CURSOR(cursor_name);
END;

Constants

v6 constant INTEGER     := 0;
native constant INTEGER := 1;
v7 constant INTEGER     := 2;

Types

TYPE varchar2s IS TABLE OF VARCHAR2(256) INDEX BY BINARY_INTEGER;
TYPE desc_rec  IS RECORD (
      col_type            BINARY_INTEGER := 0,
      col_max_len         BINARY_INTEGER := 0,
      col_name            VARCHAR2(32)   := '',
      col_name_len        BINARY_INTEGER := 0,
      col_schema_name     VARCHAR2(32)   := '',
      col_schema_name_len BINARY_INTEGER := 0,
      col_precision       BINARY_INTEGER := 0,
      col_scale           BINARY_INTEGER := 0,
      col_charsetid       BINARY_INTEGER := 0,
      col_charsetform     BINARY_INTEGER := 0,
      col_null_ok         BOOLEAN        := TRUE);
TYPE desc_tab IS TABLE OF desc_rec INDEX BY BINARY_INTEGER;

Bulk SQL Types

type Number_Table   IS TABLE OF NUMBER         INDEX BY BINARY_INTEGER;
type Varchar2_Table IS TABLE OF VARCHAR2(2000) INDEX BY BINARY_INTEGER;
type Date_Table     IS TABLE OF DATE           INDEX BY BINARY_INTEGER; 
type Blob_Table     IS TABLE OF BLOB           INDEX BY BINARY_INTEGER;
type Clob_Table     IS TABLE OF CLOB           INDEX BY BINARY_INTEGER;
type Bfile_Table    IS TABLE OF BFILE          INDEX BY BINARY_INTEGER;
type Urowid_Table   IS TABLE OF UROWID         INDEX BY BINARY_INTEGER;

Exceptions

inconsistent_type exception;
  pragma exception_init(inconsistent_type, -6562);

This exception is raised by procedure COLUMN_VALUE or VARIABLE_VALUE when the type of the given OUT parameter (for where to put the requested value) is different from the type of the value.

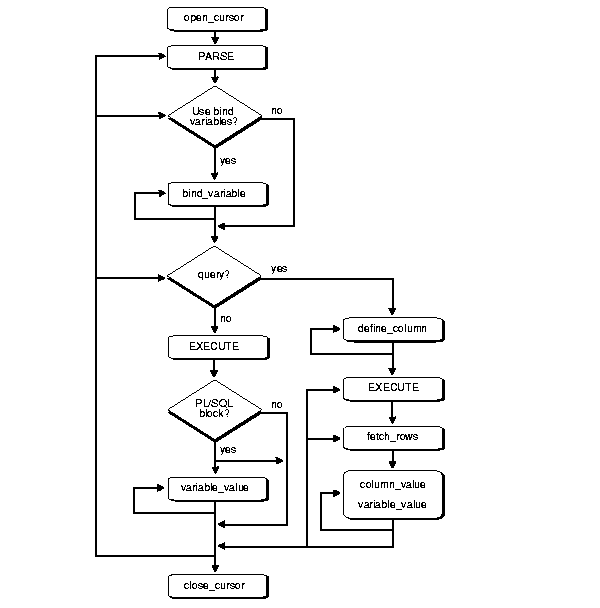
Execution Flow

OPEN_CURSOR

To process a SQL statement, you must have an open cursor. When you call the OPEN_CURSOR function, you receive a cursor ID number for the data structure representing a valid cursor maintained by Oracle. These cursors are distinct from cursors defined at the precompiler, OCI, or PL/SQL level, and are used only by the DBMS_SQL package.

PARSE

Every SQL statement must be parsed by calling the PARSE procedure. Parsing the statement checks the statement's syntax and associates it with the cursor in your program.

See Also:

Oracle8 Concepts provides an explanation of how SQL statements are parsed. 

You can parse any DML or DDL statement. DDL statements are run on the parse, which performs the implied commit.


Note:

When parsing a DDL statement to drop a package or a procedure, a deadlock can occur if you're still using a procedure in the package. After a call to a procedure, that procedure is considered to be in use until execution has returned to the user side. Any such deadlock timeouts after five minutes. 


Figure 51-1 DBMS_SQL Execution Flow


BIND_VARIABLE or BIND_ARRAY

Many DML statements require that data in your program be input to Oracle. When you define a SQL statement that contains input data to be supplied at runtime, you must use placeholders in the SQL statement to mark where data must be supplied.

For each placeholder in the SQL statement, you must call one of the bind procedures, BIND_VARIABLE or BIND_ARRAY, to supply the value of a variable in your program (or the values of an array) to the placeholder. When the SQL statement is subsequently run, Oracle uses the data that your program has placed in the output and input, or bind, variables.

DBMS_SQL can run a DML statement multiple times -- each time with a different bind variable. The BIND_ARRAY procedure lets you bind a collection of scalars, each value of which is used as an input variable once per EXECUTE. This is similar to the array interface supported by the OCI.

DEFINE_COLUMN, DEFINE_COLUMN_LONG, or DEFINE_ARRAY

The columns of the row being selected in a SELECT statement are identified by their relative positions as they appear in the select list, from left to right. For a query, you must call one of the define procedures (DEFINE_COLUMN, DEFINE_COLUMN_LONG, or DEFINE_ARRAY) to specify the variables that are to receive the SELECT values, much the way an INTO clause does for a static query.

Use the DEFINE_COLUMN_LONG procedure to define LONG columns, in the same way that DEFINE_COLUMN is used to define non-LONG columns. You must call DEFINE_COLUMN_LONG before using the COLUMN_VALUE_LONG procedure to fetch from the LONG column.

Use the DEFINE_ARRAY procedure to define a PL/SQL collection into which you want to fetch rows in a single SELECT statement. DEFINE_ARRAY provides an interface to fetch multiple rows at one fetch. You must call DEFINE_ARRAY before using the COLUMN_VALUE procedure to fetch the rows.

EXECUTE

Call the EXECUTE function to run your SQL statement.

FETCH_ROWS or EXECUTE_AND_FETCH

The FETCH_ROWS function retrieves the rows that satisfy the query. Each successive fetch retrieves another set of rows, until the fetch is unable to retrieve anymore rows. Instead of calling EXECUTE and then FETCH_ROWS, you may find it more efficient to call EXECUTE_AND_FETCH if you are calling EXECUTE for a single execution.

VARIABLE_VALUE, COLUMN_VALUE, or COLUMN_VALUE_LONG

For queries, call COLUMN_VALUE to determine the value of a column retrieved by the FETCH_ROWS call. For anonymous blocks containing calls to PL/SQL procedures or DML statements with returning clause, call VARIABLE_VALUE to retrieve the values assigned to the output variables when statements were run.

To fetch just part of a LONG database column (which can be up to two gigabytes in size), use the COLUMN_VALUE_LONG procedure. You can specify the offset (in bytes) into the column value, and the number of bytes to fetch.

CLOSE_CURSOR

When you no longer need a cursor for a session, close the cursor by calling CLOSE_CURSOR. If you are using an Oracle Open Gateway, then you may need to close cursors at other times as well. Consult your Oracle Open Gateway documentation for additional information.

If you neglect to close a cursor, then the memory used by that cursor remains allocated even though it is no longer needed.

Security

Definer Rights Modules

Definer rights modules run under the privileges of the owner of the module. DBMS_SQL subprograms called from definer rights modules run with respect to the schema in which the module is defined.


Note:

Prior to Oracle 8i, all PL/SQL stored procedures and packages were definer rights modules.  


Invoker Rights Modules

Invoker rights modules run under the privileges of the invoker of the module. Therefore, DBMS_SQL subprograms called from invoker rights modules run under the privileges of the invoker of the module.

When a module has AUTHID set to current_user, the unqualified names are resolved with respect to the invoker's schema.

Example:

income is an invoker rights stored procedure in USER1's schema, and USER2 has been granted EXECUTE privilege on it.

CREATE PROCEDURE income(amount number) 
   AUTHID current_user IS 
   c number;
   n number;
BEGIN 
   c:= dbms_sql.open_cursor;
   dbms_sql.parse(c, 'insert into accts(''income'', :1)', dbms_sql.native);
   dbms_sql.bind_variable(c, '1', amount);
   n := dbms_sql.execute(c);
   dbms_sql.close_cursor(c); 
END; 

If USER1 calls USER1.income, then USER1's privileges are used, and name resolution of unqualified names is done with respect to USER1's schema.

If USER2 calls USER1.income, then USER2's privileges are used, and name resolution of unqualified names (such as accts) is done with respect to USER2's schema.

See Also:

PL/SQL User's Guide and Reference 

Anonymous Blocks

Any DBMS_SQL subprograms called from an anonymous PL/SQL block are run using the privileges of the current user.


Prev Next
Oracle
Copyright © 1999 Oracle Corporation.

All Rights Reserved.

Library

Product

Contents

Index