Oracle8i Application Developer's Guide - Advanced Queuing
Release 2 (8.1.6)

A76938-01

Library

Product

Contents

Index

Prev Up Next

Oracle JMS Interfaces, Classes and Exceptions, 7 of 85


Oracle JMS Classes (part 6)

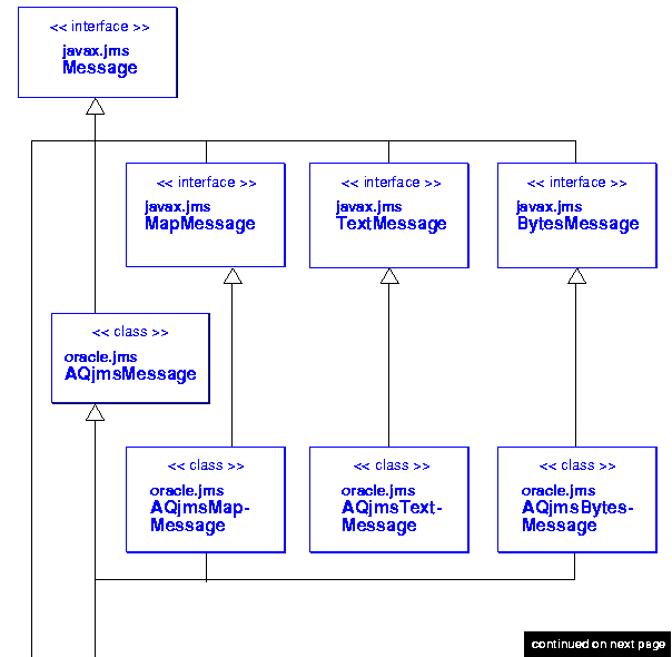
Figure B-6 Class Diagram: Oracle Class Classes (part 6)


Prev Up Next
Oracle
Copyright © 1999 Oracle Corporation.

All Rights Reserved.

Library

Product

Contents

Index