Oracle8i Application Developer's Guide - Advanced Queuing
Release 2 (8.1.6)

A76938-01

Library

Product

Contents

Index

Prev Up Next

JMS Administrative Interface: Basic Operations, 6 of 30


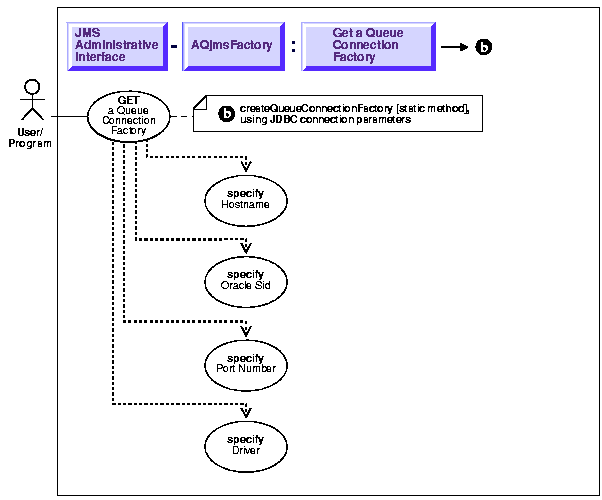
Get a Queue Connection Factory with JDBC Connection Parameters

Figure 13-4 Use Case Diagram: Publish-Subscribe - Two Ways to Create a Topic Connection Factory



To refer to the table of all basic operations having to do with the Operational Interface see:

  • "Use Case Model: Operational Interface -- Basic Operations"

 

Purpose

Get a Queue Connection Factory with JDBC Connection Parameters

Usage Notes

getQueueConnectionFactory is a static method.

Syntax

See Java (JDBC): Oracle8i Supplied Java Packages Reference, oracle.jms, AQjmsFactory.getQueueConnectionFactory

Example


 String      host         = "dlsun";
 String      ora_sid      = "rdbms8i"
 String      driver       = "thin";
 int         port         = 5521;
 QueueConnectionFactory   qc_fact;

 qc_fact = AQjmsFactory.getQueueConnectionFactory(host, ora_sid, port, driver);


Prev Up Next
Oracle
Copyright © 1999 Oracle Corporation.

All Rights Reserved.

Library

Product

Contents

Index